OA登录
老人专区
标签库
运行情况
本站搜
一网搜
智能问答
首页
政务资讯
信息公开
办事服务
互动交流
财政工作
首页
>
政务公开
> 市财政局
>
财政信息
>
财政专项资金
索
引
号:
1134140000322523X5/202503-00038
组配分类:
财政专项资金
发布机构:
市财政局
主题分类:
财政、金融、审计,其他
成文日期:
暂无
发文日期:
2025-03-24 14:35
文 号:
关
键
词:
名 称:
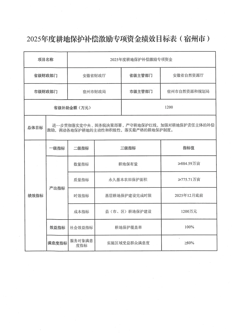
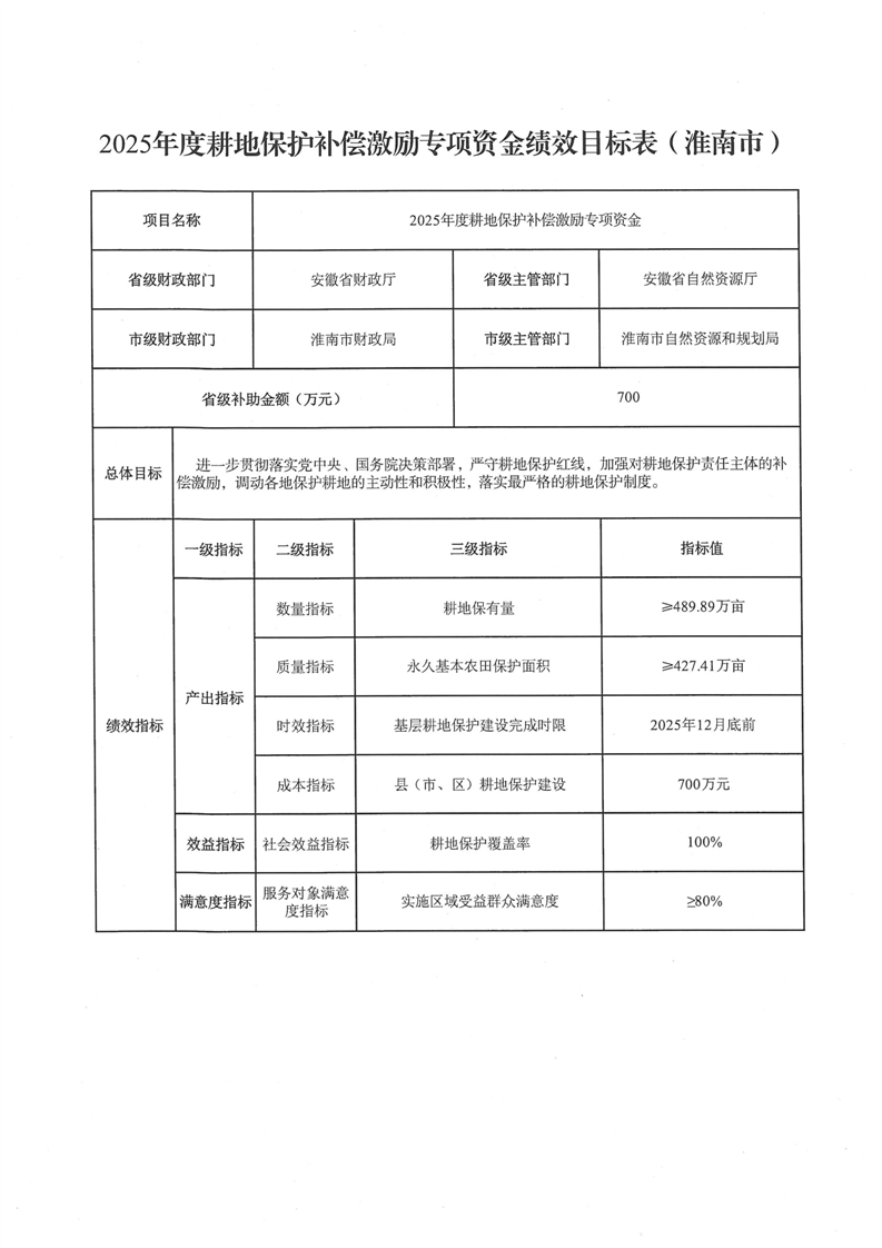
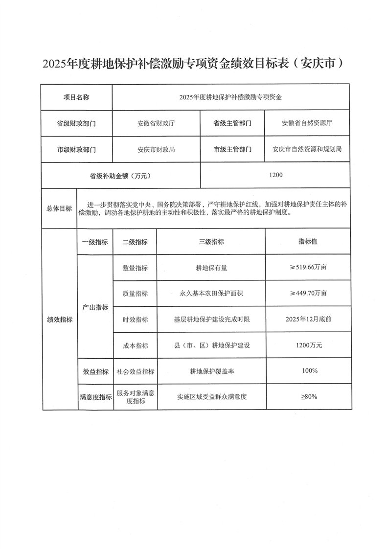
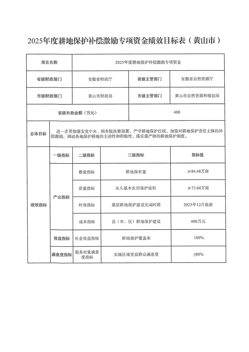
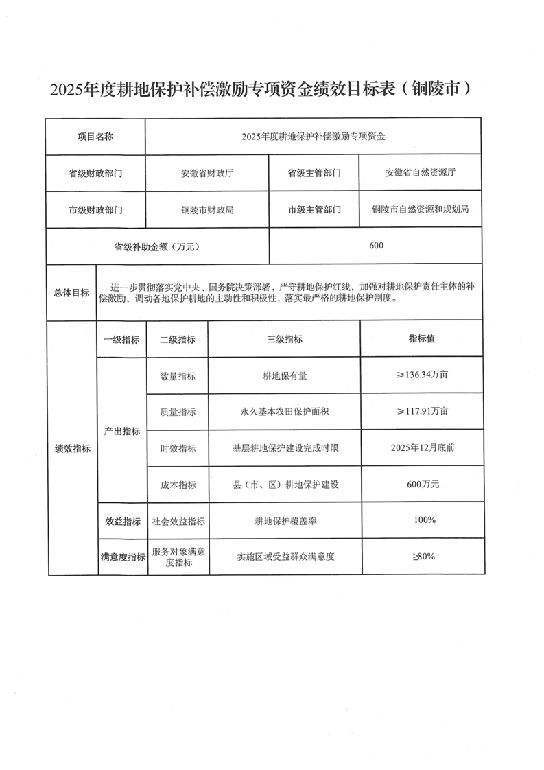
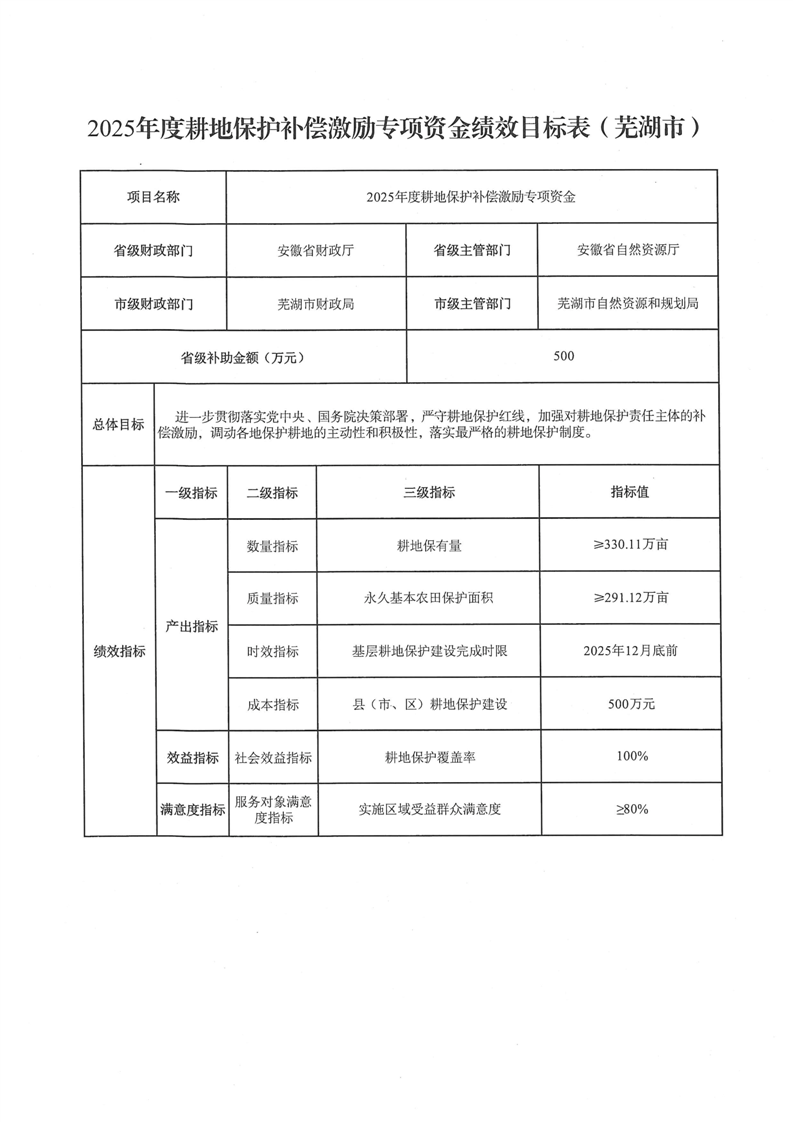
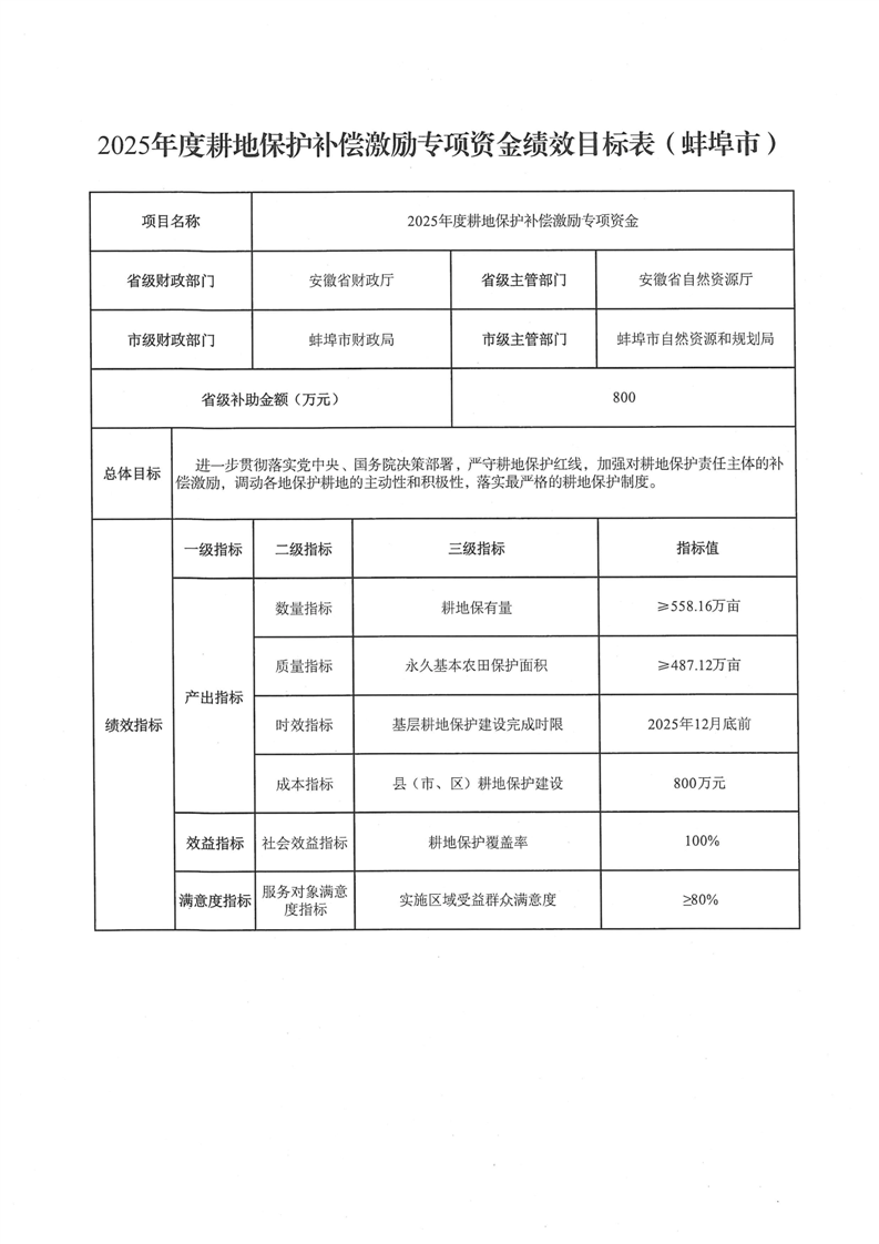
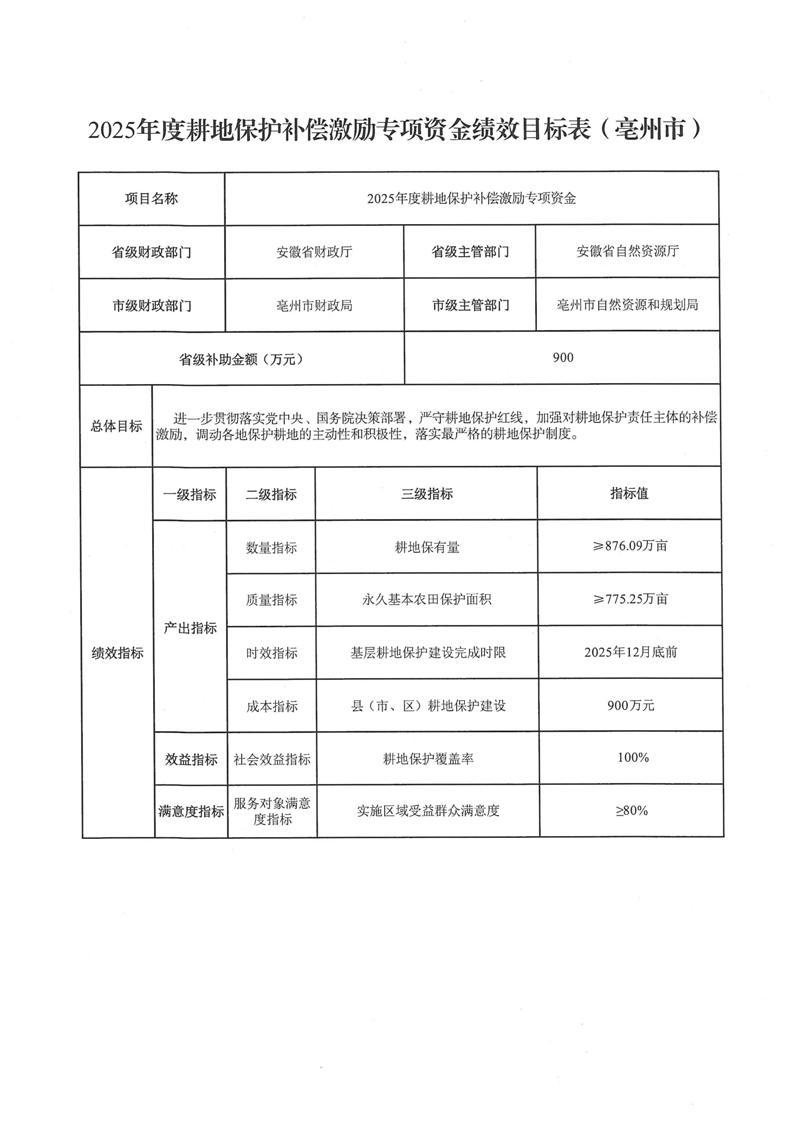
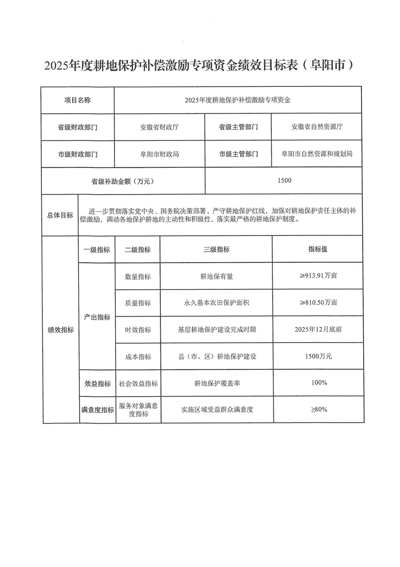
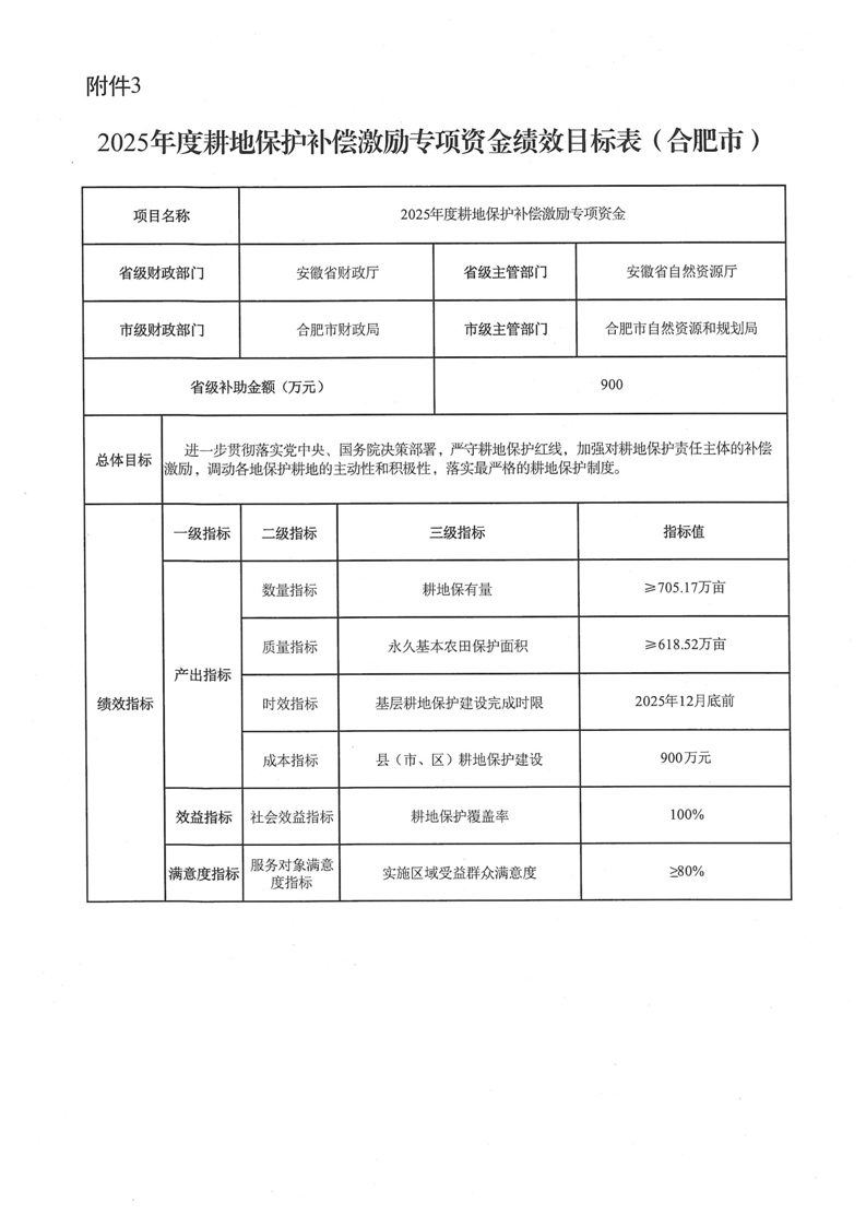
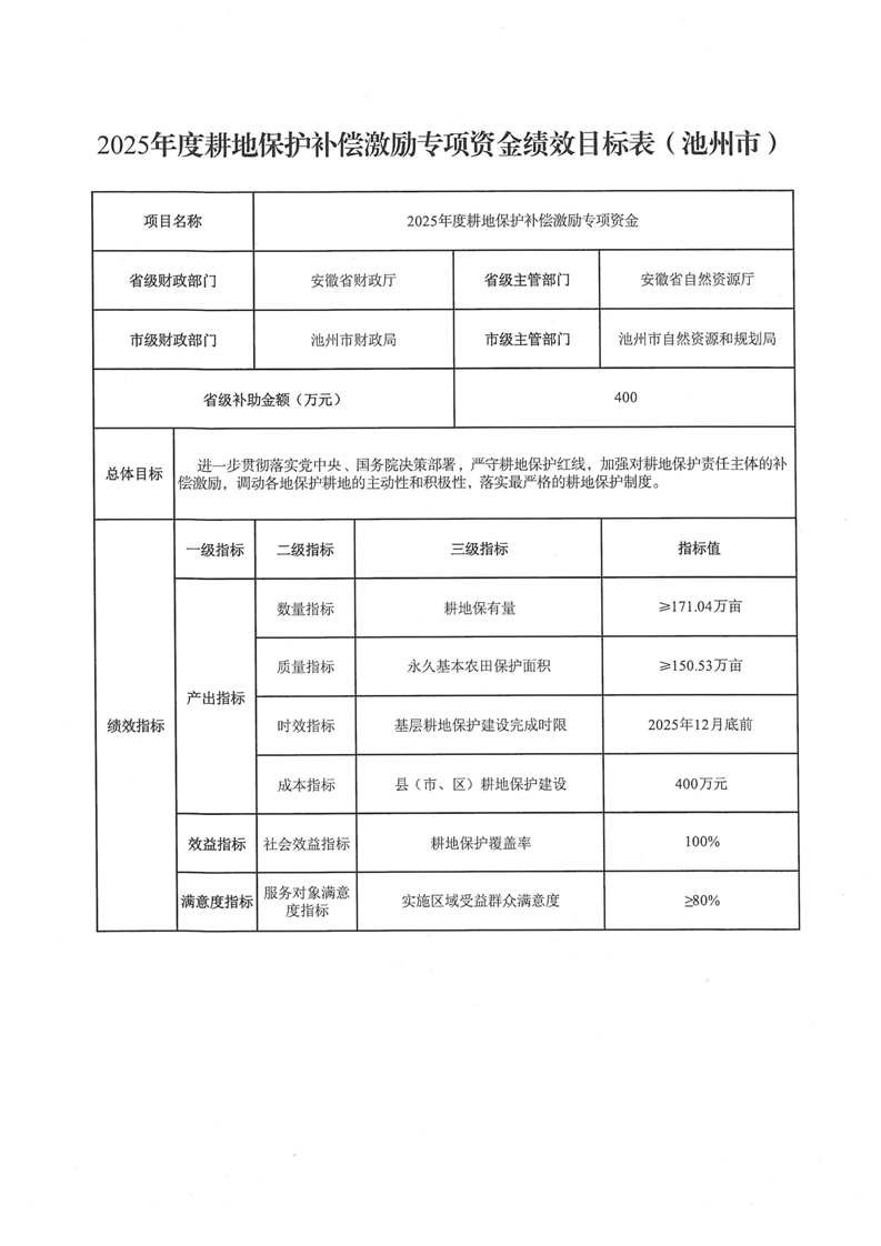
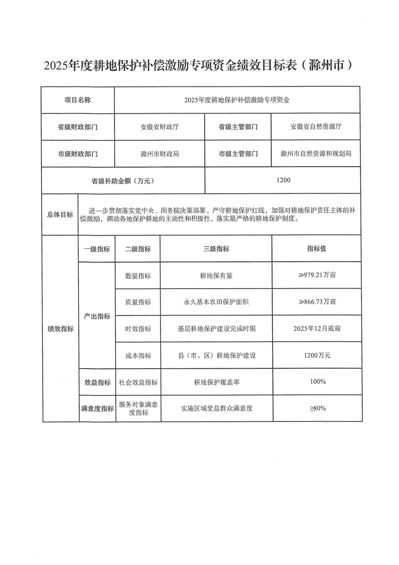
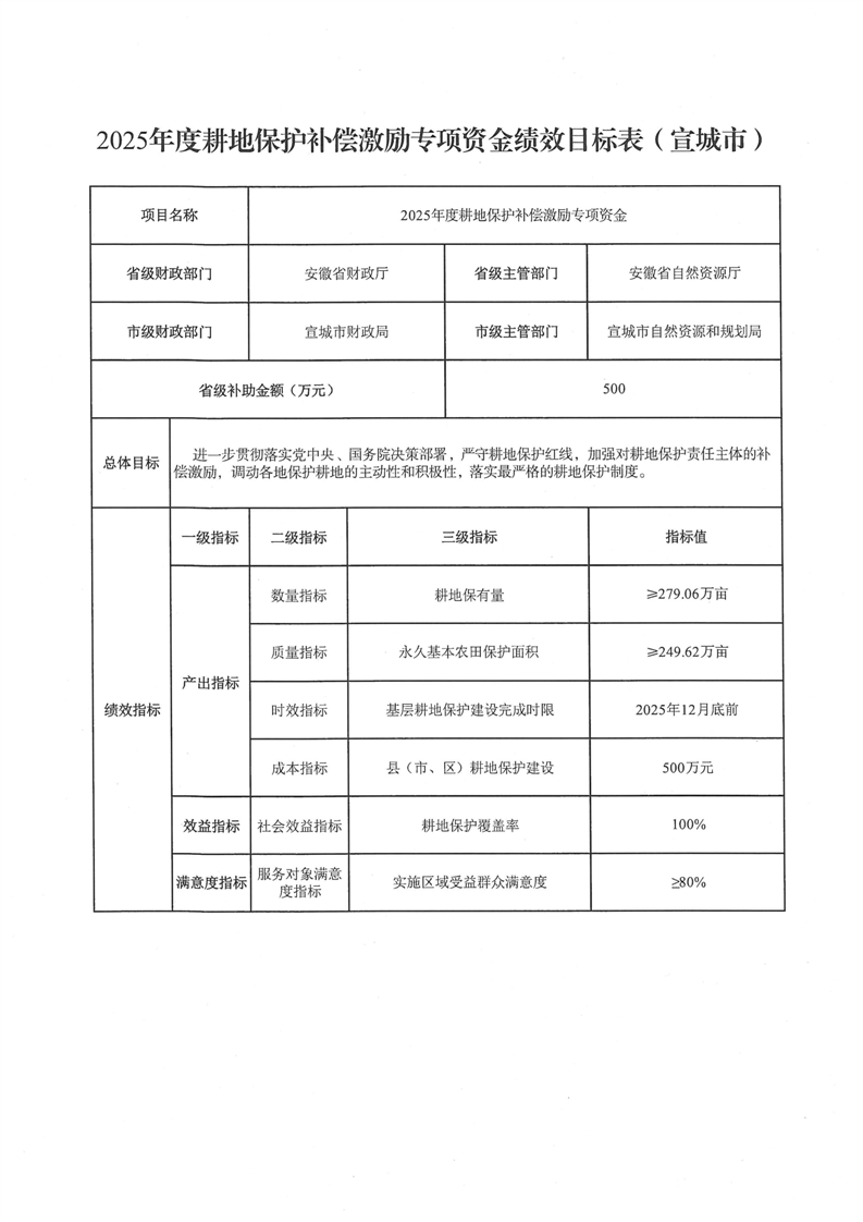
安徽省财政厅 安徽省自然资源厅关于下达2025年耕地保护补偿激励专项资金的通知
索
引
号:
1134140000322523X5/202503-00038
组配分类:
财政专项资金
发布机构:
市财政局
主题分类:
财政、金融、审计,其他
成文日期:
暂无
发文日期:
2025-03-24 14:35
文 号:
关
键
词:
名 称:
安徽省财政厅 安徽省自然资源厅关于下达2025年耕地保护补偿激励专项资金的通知
安徽省财政厅 安徽省自然资源厅关于下达2025年耕地保护补偿激励专项资金的通知
浏览次数:
信息来源:省财政厅
发布时间:2025-03-24 14:35
字号:
大
中
小
下载
我要纠错
打印
收藏
文件下载
政策咨询
如果您对该政策文件有疑问,可以点击“
我要问
”在线咨询,也可以拨打上方的电话咨询相关部门,或者拨打市长热线:0564-12345。
打印