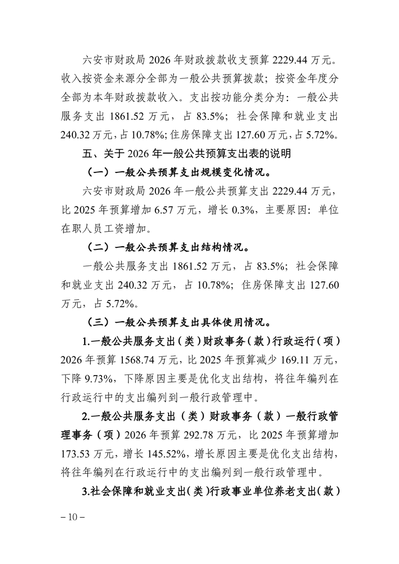
六安市财政局2026年部门预算公开




















表1、2026年收支总表.pdf
表2、2026年收入总表.pdf
表3、2026年支出总表.pdf
表4、2026年财政拨款收支总表.pdf
表5、2026年一般公共预算支出表.pdf
表6、2026年一般公共预算基本支出表.pdf
表7、2026年政府性基金预算支出表.pdf
表8、2026年国有资本经营预算支出表.pdf
表9、2026年项目支出表.pdf
表10、2026年采购预算表.pdf
表11、2026年政府购买服务支出表.pdf
表12、2026年资产配置预算表.pdf
表13、2026年一般公共预算“三公”经费支出预算表.pdf
表14、2026年项目支出绩效目标申报表.pdf文件下载
智能问答
首页
政务资讯
信息公开
办事服务
互动交流
财政工作
皖公网安备 34150102000161号